行业资讯

当前位置: 首页 > 新闻中心 > 行业资讯

国家档案局发布《招标投标电子文件归档规范》行业标准

发布时间:2024-10-31浏览量:

1730365943769.png

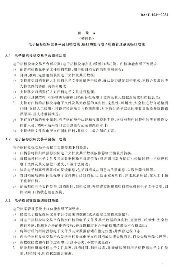
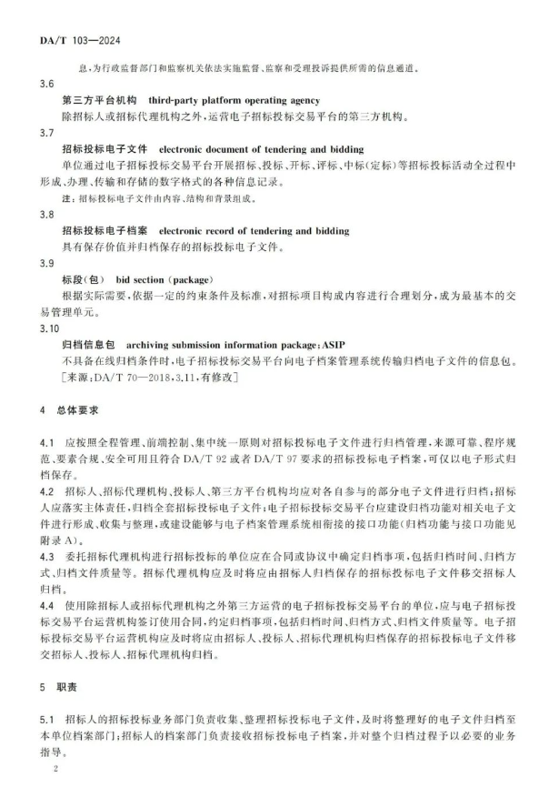
近日,国家档案局发布《招标投标电子文件归档规范》行业标准。《招标投标电子文件归档规范》规定了招标投标交易平台形成电子文件归档的一般方法,涵盖了招标投标电子文件归档范围以及招标投标电子文件的形成、收集、整理、归档、系统功能接口等多方面的指标和要求,为推行招标投标电子档案“单套制”管理提供了一种技术方案。标准将于2025年2月1日起实施。

image.png

image.png

image.png

image.png

image.png

image.png

image.png

image.png

image.png

image.png

image.png

image.png

公司总部地址
ADD:河南省郑州市金水区中州大道1188号置地广场3号楼12层63号
E-mail:zhyaxmglzxyxgs@163.com
TEL:0371-58609926

版权所有:九游官网豫ICP备20024090号